主持:譚贛蘭女士
前勞工及福利局常任秘書長
新生精神康復會執行委員會主席
嘉賓:黃韻婷博士
註冊中醫
香港中文大學賽馬會公共衛生及基醫療學院及香港中西醫結合醫學研究所客座副教授
簡介:
糖是一種令人又愛又恨的食物,一方面它令食物美味;另一方面卻在健康方面帶來負面影響。常見引致的疾病包括糖尿病和癌症。在這篇訪問中。黃韻婷博士就會和我們詳細解釋。
第一部份——中醫如何理解「糖」這一種物質
第二部份——糖對身體的影響和過量進食容易引起的疾病
第三部份——糖尿病
第四部份——癌症
第五部份——以乳癌為例討論
第六部份——如果病人同時有癌症和糖尿病應該如何處理
第七部份——給嗜甜的朋友的建議
譚:糖是一種令人又愛又恨的食物,一方面它令食物美味;另一方面卻在健康方面帶來負面影響。
今天我很榮幸,邀請到中醫師黃韻婷女士和我們講解一下。
黃醫師非常感激你接受我的訪問。
黃:不要客氣。
譚:從西方營養學來看,簡單碳水化合物的化學結構中有一或兩個醣分子,例如:果糖、乳糖 、蔗糖。它們可在生果(果糖)或奶類(乳糖)中找到。
它們亦可在加工或精煉的食物中找到,例如糖果、食用糖、糖漿或含糖飲品。
請問從中醫角度你們又會怎麼看糖這一種物質?
黃:中醫將糖視為一種味甘的物質。在中醫的五味理論中,甘味入脾,具有補益脾胃、緩急止痛的作用。例如,紅糖常用於調理女性經期不適,因為它能溫補氣血,緩解痛經。
但糖的性質偏濕熱,過量攝取會損傷脾胃,導致濕熱內生,進而影響氣血運行,成為多種疾病的誘因。此外,糖與五臟中的脾和胃關係最密切,脾主運化,若脾胃功能失調,糖分無法正常代謝,就會積聚為濕熱或痰濁。
譚:加工食物中的精煉糖雖然能提供能量,但因為它們的脂肪和糖分較高,所以並沒有營養價值(空熱量)。此類碳水化合物會被身體迅速分解並化成能量。
黃:中醫認為,精煉糖屬於‘肥甘厚味’,過食會導致脾胃運化失常,產生濕熱和痰濁。這些‘空熱量’無法真正補益身體,反而加重脾胃負擔,長期下來可能誘發糖尿病或癌症等疾病。
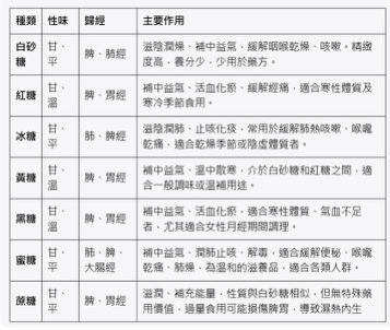
譚:我理解在烹調上有不同的糖分,例如是白砂糖、紅糖、冰糖等等。請問不同的糖對健康的影響是否一樣?
黃:不同糖的影響確有差異。白砂糖性質最寒涼,易傷脾胃,尤其不適合脾胃虛寒的人;紅糖性溫,能補血活血,適量食用對身體有益,特別適合女性或氣血不足者;冰糖性平,常用於潤肺止咳,例如燉雪梨時會用冰糖來緩和燥熱。但無論哪種糖,過量攝取都會導致濕熱積聚,影響健康。

譚:從中醫角度來看,糖對身體有任何好的影響沒有?
黃:從中醫的角度來看,糖雖然不屬於傳統的中藥材,但作為一種食材,它具有一定的調理和滋養作用。適量食用糖,尤其是某些特定種類的糖,對身體是有益的,但過量或不當食用則可能導致負面影響。以下是中醫對糖的主要好處和注意事項:
1. 補充能量
2. 潤肺止咳
3. 活血化瘀
4. 緩解便秘
5. 改善脾胃功能
譚:那麼負面影響又如何?
黃:中醫講究觀察身體的信號。如果你在吃甜食後經常感到口乾舌燥、腹脹、疲倦,甚至皮膚油膩、長痤瘡,這些可能是濕熱積聚的表現,說明糖分攝取可能過量了。
另外,現代營養學也建議,成年人每天從添加糖攝取的熱量不應超過總熱量的10%,大約是6-9茶匙的糖(WHO, 2015)。
過量糖分會損傷脾胃,導致濕熱內生,進而影響氣血運行。濕熱和痰濁是中醫認為的‘致病之邪’,可能誘發肥胖、糖尿病,甚至與癌症的發生有關。
此外,糖分過多還會耗損正氣,使身體抵抗力下降。研究顯示,過量糖分攝入與慢性炎症的增加有關,這是癌症的重要誘因:
機制:
1. 短期吸收:
2. 長期影響:
譚:請問一個人如果進食過多糖份,會引致那些最常見的疾病?
黃:過量糖分最常引發的疾病包括糖尿病、肥胖和心血管疾病。此外,近年研究也顯示,糖分過多可能與某些癌症的發生有關,例如乳癌和結腸癌,因為糖分可能促進炎症和癌細胞:
時間因素
過量糖的危害:
譚:首先是糖尿病。黃博士,糖尿病的症狀有哪些?
病名:糖尿病在中醫中稱為「消渴症」,其特點與糖尿病的主要表現相符。
與現代醫學的糖尿病類似,消渴症可涉及多種臟腑功能失調,並伴隨陰虛、燥熱等病機。
中醫認為,糖尿病的發病與「陰虛燥熱」為根本病機,與臟腑失調密切相關。
譚:聽起來這些症狀很影響生活!患病成因是什麼?
黃:中醫認為消渴病的成因與飲食不節、情志失調和正氣不足有關。過食肥甘厚味會導致脾胃運化失常,濕熱內生;情志不暢則引起氣機鬱滯,耗傷陰津;正氣虛弱則無法滋潤身體,導致陰虛燥熱。
中醫將糖尿病的病因歸納為以下幾個方面:
外感六淫:外邪(如燥邪、熱邪)侵入,損傷肺、脾、腎。
譚: 為什麼中醫又叫糖尿病做「消渴病」?
黃:「消渴」的字面意思
糖尿病的典型症狀「三多一少」(多飲、多食、多尿和體重減輕)與中醫「消渴病」的特徵高度吻合:
因此,古代醫家根據患者出現的這些症狀,將其歸類為「消渴病」。
譚:原來如此!治療方法有哪些?
黃:中醫治療糖尿病(消渴症)以「辨證施治」為核心,根據患者的具體症狀、體質和病機進行調理。以下是常見的治療原則:
1. 滋陰潤燥
● 糖尿病多屬於陰虛內熱,治療應以滋陰生津為主。
● 適用於口乾多飲、尿多、消瘦等症狀。
常用藥物:
● 石斛、黃精、麥冬、天花粉、生地黃。
2. 清熱瀉火
● 若表現為內熱炽盛(如口渴、煩躁、尿黃),應以清熱瀉火為主。
● 適用於胃熱或肺熱型患者。
常用藥物:
● 知母、黃連、花粉、竹葉等。
3. 健脾益氣
● 中焦脾胃虛弱,無法正常運化水谷,應以健脾益氣為主。
● 適用於多食易飢、四肢無力等症狀。
常用藥物:
● 太子參、白術、山藥、茯苓等。
4. 滋補腎陰
● 腎虛型糖尿病多見尿多、腰膝酸軟等症狀,應以補腎固本為主。
● 適用於下消型患者。
常用藥物:
● 熟地黃、枸杞子、山茱萸、龜板膠等。
5. 痰濕化解
● 對於肥胖患者或濕熱痰濁阻滯的情況,應化痰除濕、清熱通絡。
● 適用於肥胖型糖尿病患者。
常用藥物:
● 蒼術、厚樸、陳皮、半夏等。
譚:這些建議很實用!黃醫師,還有什麼飲食上的小貼士可以分享?
黃:當然可以。例如,可以用薏米、綠豆煮粥,這些食材能清熱祛濕,對糖尿病患者很有幫助。另外,建議少喝含糖飲料,多喝白開水或淡茶,如菊花茶,能幫助清熱降火。
食療與養生建議
1. 推薦食物
● 滋陰生津:梨、藕、枸杞、銀耳、百合。
● 清熱瀉火:苦瓜、黃瓜、綠豆、冬瓜。
● 健脾益氣:山藥、大棗、薏米。
● 補腎固本:核桃、芝麻、山茱萸。
2. 避免食物
● 過甜、過油、辛辣的食物,如糖果、油炸食品、酒類。
3. 養生建議
● 調整情志:保持心情舒暢,避免勞累過度。
● 適量運動:太極拳、八段錦等有助於氣血運行。
● 規律作息:避免熬夜,保護腎陰。
譚:之後就是癌症。請問進食過量糖會否引致癌症?如果會又是那些癌症會特別有關係?
黃:量糖分確實可能增加癌症風險,因為糖分會促進炎症反應,誘發胰島素抵抗,這些都是癌症的潛在誘因。研究顯示,糖分攝取過多與乳癌、結腸癌和胰臟癌的發生風險有關,因為這些癌症與代謝異常和慢性炎症密切相關:
1. 胰腺癌:研究顯示,過量的糖分可能增加胰腺癌的風險,因為高糖飲食可能導致胰島素抵抗。
2. 結腸癌:高糖飲食可能影響腸道微生物組,進而增加結腸癌的風險。
3. 乳腺癌:一些研究指出,肥胖及高糖飲食可能與乳腺癌的發生有關,特別是在絕經後女性中。
4. 肝癌:糖分過多可能導致脂肪肝,進而增加肝癌的風險。
5. 食道癌:某些研究也提出糖分攝取與食道癌之間存在一定的關聯。
總的來說,雖然高糖飲食可能增加某些癌症的風險,但癌症的發生通常是多因素造成的,包括遺傳、環境和生活方式等。保持均衡的飲食和健康的生活方式是降低癌症風險的重要措施。
在中醫理論中,過量攝入糖雖然不被直接認為是導致癌症的根本原因,但它可能會通過影響體內的陰陽平衡、氣血運行和臟腑功能,間接促進某些癌症的發生。中醫認為,癌症的發生與「痰濕」、「瘀血」、「氣滯」、「陰陽失調」等病理狀態密切相關,而過量食用糖可能會加重這些內部病理,從而為癌症的發展提供條件。
(1)過量糖分與「痰濕內生」
(2)「濕熱內生」與炎症
(3)「陰虛火旺」與內熱
(4)「氣滯血瘀」與腫瘤
根據中醫的理論,以下幾種類型的癌症可能與過量攝入糖分密切相關:
常見癌症:胃癌、肝癌、胰腺癌、大腸癌等。
原因:
原因:
常見癌症:子宮癌、卵巢癌。
原因:
原因:
原因:
譚:理由是什麼?
黃:糖分過多會導致胰島素水平升高,促進細胞增殖,同時誘發炎症反應,為癌細胞提供有利環境。此外,中醫認為糖分過多會生成濕熱和痰濁,這些都是致癌的內在因素。
現代醫學也認為,高糖飲食與癌症有一定的關聯:
肥胖和胰島素抵抗:高糖飲食易導致肥胖,而肥胖會增加多種癌症(如乳腺癌、結直腸癌、胰腺癌)的風險。
高血糖與炎症:高糖狀態會引發慢性炎症,這與中醫的「濕熱」病機相符。
促進腫瘤細胞增長:腫瘤細胞對葡萄糖需求量高,持續高血糖可能促進腫瘤的增殖。
譚:不同的癌症會有不同的病癥和治療方法。
我們就選一種最常見的討論一下,就是乳癌。
黃:中醫對乳腺癌(乳癌)的認識,有著獨特的理論基礎,主要從氣血、臟腑功能和內外因素的失調來解釋乳癌的形成。中醫認為,乳癌的發生與「肝氣鬱結」、「痰濕內阻」、「氣血失調」和「正氣虧虛」等病理機制密切相關。以下是中醫對乳癌形成的詳細分析:
內在因素——
內外致病因素——
外因——
● 病位:
乳腺癌的病位主要在「乳房」,涉及的臟腑包括肝、脾、腎。
● 臟腑影響:
0. 肝:肝氣鬱結,影響氣血運行,導致氣滯瘀血。
1. 脾:脾虛生痰,痰濕阻滯乳房經絡。
2. 腎:腎陰虧虛,導致正氣不足,無法抗邪
譚:中醫治療方法聽起來很全面!飲食方面要注意什麼?
黃:治療上會疏肝理氣、化痰散結。我常用柴胡、香附疏肝,瓜蔞、浙貝母化痰,配合抗癌草藥如白花蛇舌草。飲食上,建議多吃綠色蔬菜,避免高糖高脂食物。中醫對乳癌的防治建議:
譚:還有什麼其他建議可以幫助乳癌患者?
黃:除了飲食,情緒管理也很重要。中醫認為肝鬱是乳癌的重要病因,建議患者保持心情舒暢,可以通過太極、瑜伽或冥想來疏肝解鬱。同時,適當運動也能促進氣血運行,增強正氣。
譚:請問以上的方法對於其他種類的癌症是否適用?
黃:這些方法有一定的通用性,例如疏肝理氣和化痰散結對多種癌症都有幫助。但不同癌症的病因和病機不同,例如胰臟癌更注重清熱解毒,肺癌則需潤肺止咳,因此治療方案需根據具體情況辨證施治。"
譚:有些人說癌細胞由糖提供養分的,故此戒糖會對病情有幫助。請問這個說法是否合理?
黃:這個說法有一定道理,但不完全正確。(Glycemic index)升糖指數﹕是碳水化合物進入腸胃後,血糖的上升速度;速度愈快,升糖指數愈高。升糖指數高的食物,大都是化學結構簡單的糖分或是容易消化的碳水化合物,例如西式蛋糕、雪糕、白麵包、汽水,薯仔等
升糖負荷(Glycemic loading)﹕食物中碳水化合物的分量,對血糖水平的影響
近年愈來愈多科學研究發現,高GI和高GL的食物,會增加某些癌症的風險。
高升糖指數的食物,食後會急速提升血糖,身體因而反應性釋放胰島素。胰島素會命令身體各種細胞,把糖分從血中吸收,從而令血糖保持一個穩定水平,這是胰島素最基本的作用。
但是,胰島素亦有類似生長因子作用,細胞生長因子(growth factors)正是刺激癌細胞生長的重要元素。胰島素亦會增加另一種細胞生長因子的活性和有效性,這就是類胰島素生長因子(insulin-like growth factor,簡稱IGF)。
長期進食高GI和高GL食物,血液中胰島素和IGF偏高,刺激癌細胞生長,減低癌細胞凋謝速度,刺激男女性荷爾蒙的分泌,從而提高了某些癌症風險。所以,癌症和糖分的關係,涉及非常複雜的機理,並非簡單說「癌症食糖」。
血糖和胰島素長期偏高,會造成胰島素耐受性,同時間亦會導致肥胖和二型糖尿病。所以,肥胖是很多癌症的重要風險。
近來研究指出,進食高GI和GL食物,增加患上乳癌、子宮內膜癌、腸癌、肺癌和前列腺癌風險。聰明的讀者可以看到,這些癌症與肥胖密切相關。當然很多研究報告仍然存在一些不確定性,因為科學上要確認環境和食物對癌症的影響,需要長時間研究。正如吸煙引起肺癌,也經過幾十年的研究才能證實。
癌細胞確實偏好利用糖分(葡萄糖)作為能量,這是‘瓦博格效應’。但完全戒糖並不可行,因為正常細胞也需要葡萄糖。更好的方法是控制精製糖攝入,選擇低升糖指數的食物,如全穀物,同時配合中醫調理,減少濕熱和痰濁。
譚:如果萬一病人不幸有癌症和糖尿病,處理方面是不是燈為複雜?
黃:是的,這種情況確實更複雜,因為糖尿病和癌症的治療可能互相影響。例如,化療藥物可能影響血糖控制,而糖尿病藥物可能加重癌症患者的疲勞。
我會採取中西醫結合策略:西醫控制血糖和腫瘤,中醫則用清熱滋陰、健脾益氣的方法,如用黃連、知母清熱,黃芪、黨參補氣,同時密切監測患者狀況。一項研究發現,中西醫結合能顯著改善這類患者的生活品質。
譚:討論了那麼久,我們也知道多吃糖粉沒有益處,但是很多人真的非常喜歡吃甜的食物。如果完全要戒掉都有些辛苦。請問可否有一些方法?即是吃少少「中庸之道」。
黃:對於嗜甜的朋友,我建議逐步減少精製糖攝入,用天然甜味代替,例如蜂蜜或紅棗,但也要適量。飲食上多吃苦味食物如苦瓜,能清熱降糖。
譚:有冇一些中藥可以減身體的糖分?即是「解藥」。
黃:中藥方面,山楂、決明子有助於降脂降糖,茯苓、薏米則能祛濕健脾,幫助代謝多餘糖分。研究顯示,山楂提取物能有效降低血糖和血脂,或用石斛。但這些方法需在醫師指導下使用。"
譚:今天非常感激你接受我訪問。
黃:不要客氣。